招标采购

INVESTMENT INFORMATION

集团服务器及存储设备维护保养服务项目公开询价采购公告

发布时间:2023/07/07

深圳市金年会(集团)有限公司对集团服务器及存储设备维护保养服务项目(以下简称“本服务项目”)进行公开询价采购,欢迎符合资质要求的供应商参与报价。有关事项如下:

一、项目概况

集团经过多年的信息化建设,信息系统已经成为集团办公不可或缺的重要工具。服务集团这些信息系统的主要硬件基础设备是4IBM服务器、2Brocade光口交换机及1IBM V3700数据存储设备等组成。这些硬件设备维护保养合同2023621日到期,按照集团相关管理制度的要求,拟通过询价采购方式选聘一家专业维保机构开展集团服务器及存储设备的维护保养服务。

二、采购内容

本服务项目为维护保养设备清单内设备提供维护保养服务,维护保养清单及服务内容如下:

(一)维护保养设备清单

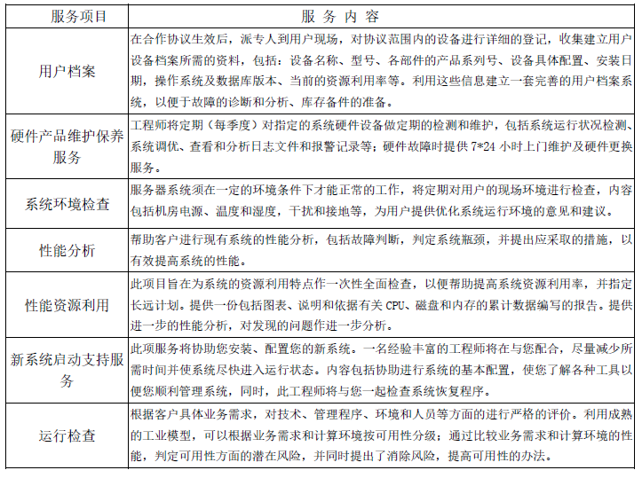
(二)维护保养服务内容

 

三、服务期限

服务期一年,在服务期限满10个月时,乙方可提出续签合同申请,在乙方完成服务内容及要求下,且甲方对乙方服务质量和服务态度总体评价良好的前提下,可按原合同条件续签合同,续签期限最长不超过2年。乙方未提出续签合同申请或经甲方总体评价未达续签合同条件的,本项目服务期限到期自动终止。

四、公告发布平台

深圳市阳光采购平台、金年会集团官网、微信公众号(金年会发布)。

五、询价文件的获取方式和时间

请符合资格的供应商于2023714日下午1730前致电联系人获取本服务项目询价文件或到深圳市福田区绒花路128号金年会大厦2208室领取相关文件(接收电子询价文件)。

联系人:郭工,联系方式:0755-83590106

六、报价截止时间和文件递交地址

请于2023717日上午1000前将纸质版响应文件递交至深圳市福田区绒花路128号金年会大厦2208室,签收人:郭工,联系方式:0755-83590106

供应商在提交报价文件时,应注意:

(一)供应商应严格对纸质响应文件进行密封并在密封条上盖章。

(二)供应商应当在报价截止时间前,将纸质响应文件送达指定地点。

拟参与本服务项目报价的供应商,如报价前有疑问可来电咨询。

七、响应文件递交内容

(一)营业执照副本复印件并加盖供应商公章。

(二)法人证明书或授权委托书原件加盖供应商公章。

(三)本服务项目报价函及报价单加盖供应商公章。

(四)供应商自202071日至2023630日(以合同签订日期为准)至少具有1项合同金额不低于4万元的服务器或存储设备维护保养服务项目业绩(合同关键页复印件加盖公章,合同关键页需体现合同金额、签订时间、合同范围以及签字盖章页等)。

八、供应商资格要求

(一)供应商必须是中华人民共和国境内(不含港、澳、台地区)注册的独立法人机构(报价人须提供营业执照副本复印件并加盖报价人公章)。

(二)本服务项目不接受联合体报价。

(三)供应商自202071日至2023630日至少具有1项合同金额不低于4万元的服务器或存储设备维护保养服务项目业绩。

九、最高报价上限

本服务项目最高报价上限为人民币 49800 。供应商报价不得超出最高报价上限,否则将导致废标。

十、报价方式

按服务范围及服务内容总价包干。

十一、评审办法

经评审的最低投标价法。

十二、联系方式

采购人:深圳市金年会(集团)有限公司

地址:深圳市福田区绒花路128号金年会大厦2208

联系人:郭工,杜工

电话:0755-835901060755-83594393










Become a supplier

成为供应商

我司面向社会长期征集战略合作伙伴,欢迎有意合作者前来联系。